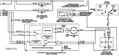
Весь прикол в том что НЕТ ИСКРЫ (катушка рабочая). Коммутатор замудрёный: на форсы импульс идёт, а на катушку с него нет. Я вот думаю, может эбу не подаёт разрешение на подачу искры? Просто в самом начале, когда собирали двс был похожий случай. Случилось всё после того, как мерял сопротивление на дож и провод "А" коммутатора подключили на выход "А" катушки, т.е. два выхода коммутатора на катушку замкнули ( При таком подключении машина завелась и заглохла) Как проверить этот коммутатор?
| Вложения: |
Комментарий к файлу: Не могу понять назначение electronic sw A !

Новый точечный рисунок.jpg [ 60.07 КБ | Просмотров: 2000 ]
|
|